skip to content
Sweeper Magnet
User Tools
Log In
Site Tools
Search
Tools
Show page
Old revisions
Backlinks
Recent Changes
Media Manager
Sitemap
Log In
>
Recent Changes
Media Manager
Sitemap
Trace:
wiki:diagram_preunpacker.png
diagram_preunpacker.png
Date:
2017/06/10 12:18
Filename:
diagram_preunpacker.png
Format:
PNG
Size:
90KB
Width:
1280
Height:
720
References for:
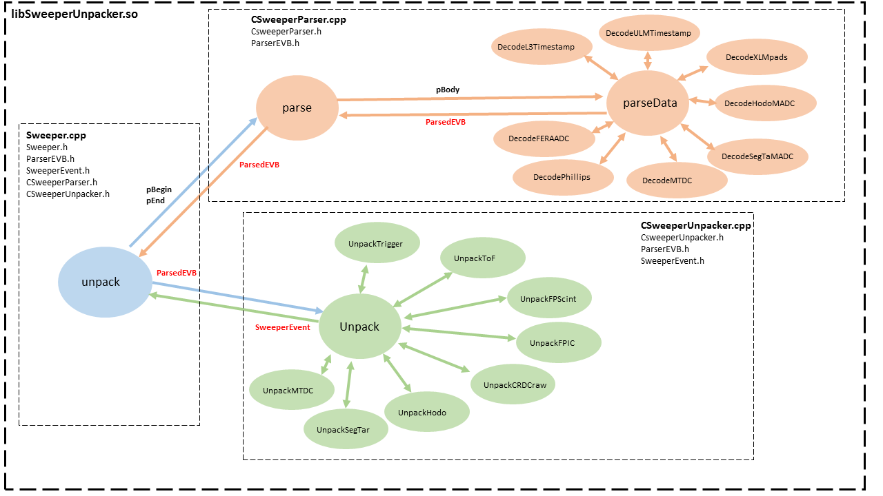
pre-unpacker
This list might not be complete due to ACL restrictions and hidden pages.
Page Tools
Back to pre-unpacker
Back to top